网站首页
学校简介
通知公告
校园新闻
项目公示
专业设置
服装设计与工艺
电子商务
舞蹈表演
计算机网络技术
数字媒体技术
招生就业
校园风采
在线报名
联系我们
专业设置
THE CURRICULUM
服装设计与工艺
电子商务
舞蹈表演
计算机网络技术
数字媒体技术
校园新闻
查看更多
NEWS CENTER
梧州市新时代职业技术学校2021年秋季期运
地址:广西梧州市钱鉴路17号
QQ:1030937996
电话:0774-3865588
邮箱:1030937996@qq.com
数字媒体技术
您当前的位置:
首页
>
专业设置
>
数字媒体技术
>
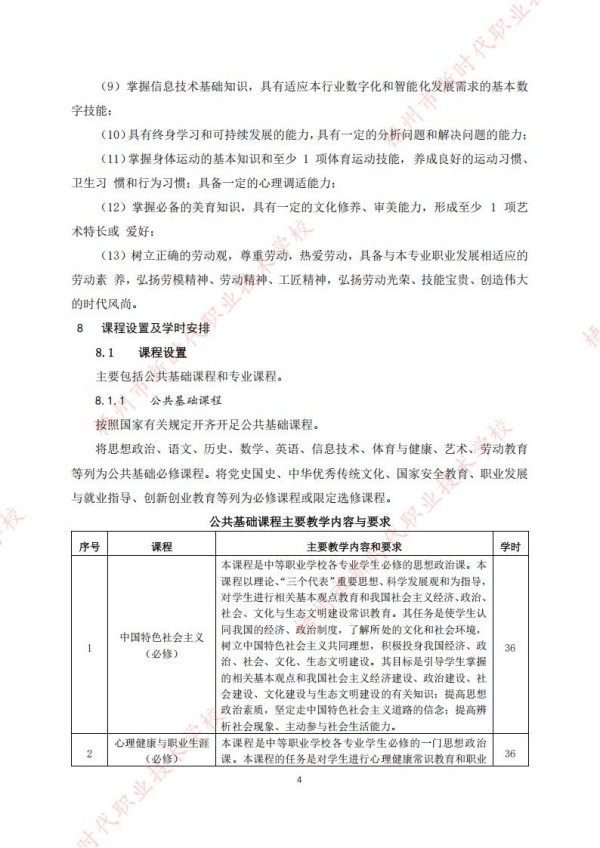
《数字媒体技术应用》专业人才培养方案(25.8修订)
时间:2025-09-15 点击量:
上一篇:没有了
下一篇:没有了
【返回列表页】
网站首页
学校简介
通知公告
校园新闻
项目公示
专业设置
招生就业
校园风采
在线报名
联系我们
地址:广西梧州市钱鉴路17号 电话:0774-3865588 邮箱:1030937996@qq.com
Copyright © 梧州市新时代职业技术学校 版权所有 技术QQ:182818285 ICP备案编号: